unicraft 株式会社ユニクラフト
unicraft 株式会社ユニクラフト
 
初めてのお客様へ
    
高品質!業界最安!
納期遵守率 99.7%    
お支払い・発送
お問い合わせ
1万円プリント基板作成サービス
アルミ基板製造部品実装サービス基板設計オンラインCAD UNI-CADよくあるご質問お見積もり・発注
自動見積もり
 
プリント基板ご注文方法
 
基板サンプル請求
 
基板製造 稼働状況

     会員様メニュー
メールアドレス
パスワード
メールアドレスを保持する

[パスワードをお忘れのお客様]
 
マイページ再注文(再製造)

 
     プリント基板製造
プリント基板製造 超特急プリント基板製造 フレキシブル基板製造 アルミ基板製造 基板お見積もり・ご発注 デザインルール・製造仕様書 品質と価格について 基板製造 最安値宣言  
     部品実装
部品実装 メタルマスク製造  
     プリント基板設計
プリント基板設計 らくらくプリント板(手描き図面) 無料オンラインCADのご紹介 UNI−CAD  
     基板製造お助け情報
プリント基板の知恵袋(記事集) 基板設計のよくある失敗事例 CAD別ガーバーデータ出力手順 CADLUS X/ Z/ PCB でのP板製造 PCBEを使ったプリント基板設計 DXFファイルでのP板製造 ユニバーサル基板の増産 プリント基板用語集  
     その他サービス
基板で作った名刺「基板の名刺」 ユニバーサル基板通信販売 販売コーナー アクリル板レーザーカット  
     メニュー一覧
初めてのお客様へ お支払い・発送について よくあるご質問とその答え お問い合わせ 営業日カレンダー ビジネスパートナー募集 採用情報 会社情報 特定商取引法に基づく表記 保証規定・免責事項 プライバシーポリシー ポイントサービス  
 
メニューを閉じる  


らくらくプリント板  アドバンス

 
初心者の方やプリント基板CADがお使いになれない方でもお手軽にプリント基板を製作していただけるサービスです。
手書きアートワーク図面でのプリント基板作成ですので、CADなどの難しい知識は不要です。
価格もお手頃なので自作プリント基板からの乗り換えにいかがでしょうか。
また、電子回路を学ぶ教材として学校関係者様(小学・中学・高校・大学)、企業様の新人研修としても大人気です。



ガーバーデータ作成サービス

 
ガーバーデータとは、プリント基板の設計図のようなもので、プリント基板を作るために不可欠です。
ガーバーデータを作るためには専用ソフトと知識が必要なため、初心者の方にはなかなか手が出せないのが実情です。
そこで私どもでガーバーデータ作成を代行します。
お客様はプリント基板のパターン図を作って頂くだけで結構です。


製作の流れ

 
お申し込みフローチャート 自動お見積もり 原図(EXCEL) 原図(PDF) 原図(PNG) パターン図の描き方 自動お見積もり



パターン原図

 
パターン原図

フォーマットダウンロード
 ● EXCEL形式 (オススメ)
 ● PDF形式
 ● PNG形式

 
※表示や印刷は実際のプリント板寸法と同じにはなりません。
 実際のプリント板はあくまでも下記の仕様に基づくものです。
 より大きいサイズをご希望の場合は、複数枚に分けてご記入ください。



製作事例

 
<パターン図記入例>
手書きまたはPCで編集
エクセル図面(部品面)

エクセル図面(半田面)

           ▲ パソコンで編集した例 (EXCEL・ペイントソフトなどを使用)

詳しい記入方法はこちら


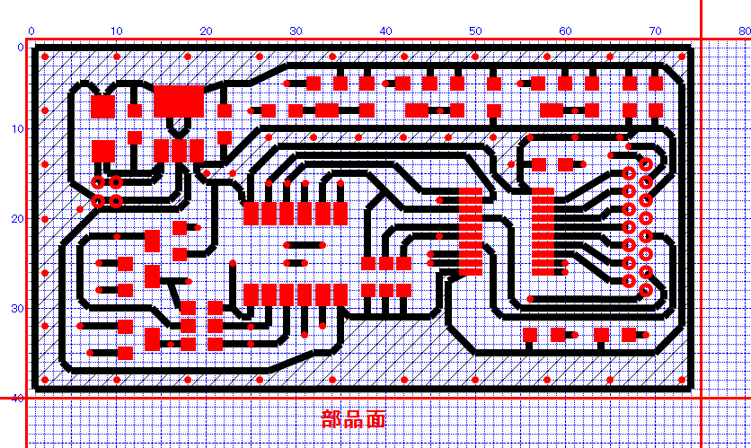
<プリント板完成例>
プリント基板完成図(部品面)
           ▲ 部品面

プリント基板完成図(半田面)
           ▲ 半田面

         基板サイズは 縦50.80mm(1.27mm×40ピッチ) 横95.25mm(1.27mm×75ピッチ)




パターン図の描き方

 
詳しい記入方法はこちら



仕様

 
片面(1層)・両面(2層)・4層・6層基板
基本的なプリント基板仕様についてはこちらをご参照ください。

[プリント基板用語集]


費用

 
依頼手数料:3,500円
作業代行代金:片面基板:基板サイズ1平方cmあたり300円
       両面基板:基板サイズ1平方cmあたり600円
       4層基板:基板サイズ1平方cmあたり1,200円
       6層基板:基板サイズ1平方cmあたり1,800円
 依頼手数料と作業代行代金の合計がガーバーデータ作成費用です。

※上記費用はガーバーデータ作成費用です。プリント板製作費用は含まれておりません。
 また、ガーバーデータ作成のみは承っておりません。必ずプリント基板製作もご依頼ください。



お見積もり・お申し込み

 
▼P板製造のお見積もり・お申し込みはこちらから▼
自動お見積もり
※基板サイズは、1.27mm×ピッチ数 としていただくようお願いいたします。




■ らくらくプリント板に戻る ■


Copyright (C) 2011-2025 unicraft Corporation all rights reserved.
\ その場で価格がわかる /
プリント基板自動見積もり
ご注文も上記ボタンから
\ 基板データがなくても大丈夫 /
オンラインCADで今すぐ設計


お問い合わせフォーム